Battery Management System for Electric Vehicle with Remote Monitoring and Control
Project Overview
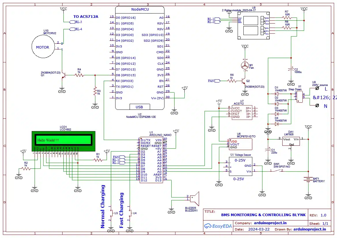
This project describes a Battery Management System (BMS) for an electric vehicle (EV) built using Arduino Nano, NodeMCU Wi-Fi module, and various sensors. The system monitors critical battery parameters like voltage, current, and temperature in real-time. Additionally, it offers remote control and notification features through the Blynk app.
Components
- Arduino Nano: Microcontroller for data acquisition and processing
- NodeMCU Wi-Fi Module: Enables Wi-Fi connectivity for remote communication
- Relay Module: Controls power to the EV motor based on user input
- Voltage Sensor: Measures battery voltage
- Current Sensor: Measures battery current
- LCD Display: Shows real-time battery parameters locally
- Breadboard: Provides a platform for circuit assembly
- Step-Down Transformer: Regulates power supply for Arduino and sensors
- Push Button: (Optional) Can be used for manual control
- Voltage Regulator: Maintains stable voltage for the circuit
- Fan: Cools the battery pack when temperature exceeds a threshold
- Temperature Sensor: Monitors battery pack temperature
System Functionality
- Monitoring:
- Continuously measures battery voltage, current, and temperature.
- Displays these parameters on the LCD in real-time.
- Sends data to the Blynk app for remote monitoring.
- Temperature Control:
- Triggers a buzzer and activates the cooling fan if the temperature surpasses 43°C.
- Alerts the user through the Blynk app about overheating.
- Low Battery Warning:
- Sounds a buzzer when battery voltage falls below a pre-defined threshold.
- Sends a notification to the Blynk app for low battery indication.
- Remote Control (via Blynk App):
- Allows users to remotely turn the EV motor on/off through the Blynk app interface.
Report Sections
- Introduction: Briefly explain the importance of BMS in EVs and project objectives.
- Hardware Design: Discuss the components used, their functionalities, and circuit schematics.
- Software Development: Explain the programming logic for Arduino Nano and NodeMCU for data acquisition, Blynk app integration, and control functionalities.
- Testing and Results: Describe the testing procedures, data analysis, and performance evaluation of the system.
- Conclusion: Summarize the project’s achievements, limitations, and potential future improvements.
Additional Considerations
- Safety: Emphasize the importance of safe battery handling practices and include safety features in the design (e.g., overcurrent protection).
- Sensor Calibration: Discuss the calibration process for voltage, current, and temperature sensors to ensure accurate measurements.
- Mobile App Development: Briefly touch upon the Blynk app setup and user interface design for remote monitoring and control.
Further Enhancements
- Integrate cell balancing circuits to extend battery life.
- Implement a more sophisticated cooling system based on temperature readings.
- Develop a user interface for historical data visualization on the Blynk app.
- Include additional functionalities like State of Charge (SoC) and State of Health (SoH) estimation for the battery.
By following this report structure and incorporating the suggested enhancements, you can create a comprehensive document that effectively describes your EV battery management system project.





Reviews
There are no reviews yet.