1. Introduction
This document describes a 4-channel automation project designed to remotely control devices located in different cities through a mobile app. The project utilizes two modes: setup and play. Users can configure Wi-Fi credentials, a unique password, and device settings during setup. Play mode allows users to control the four devices through the app from any location with internet access.
2. System Overview
The system comprises three main components:
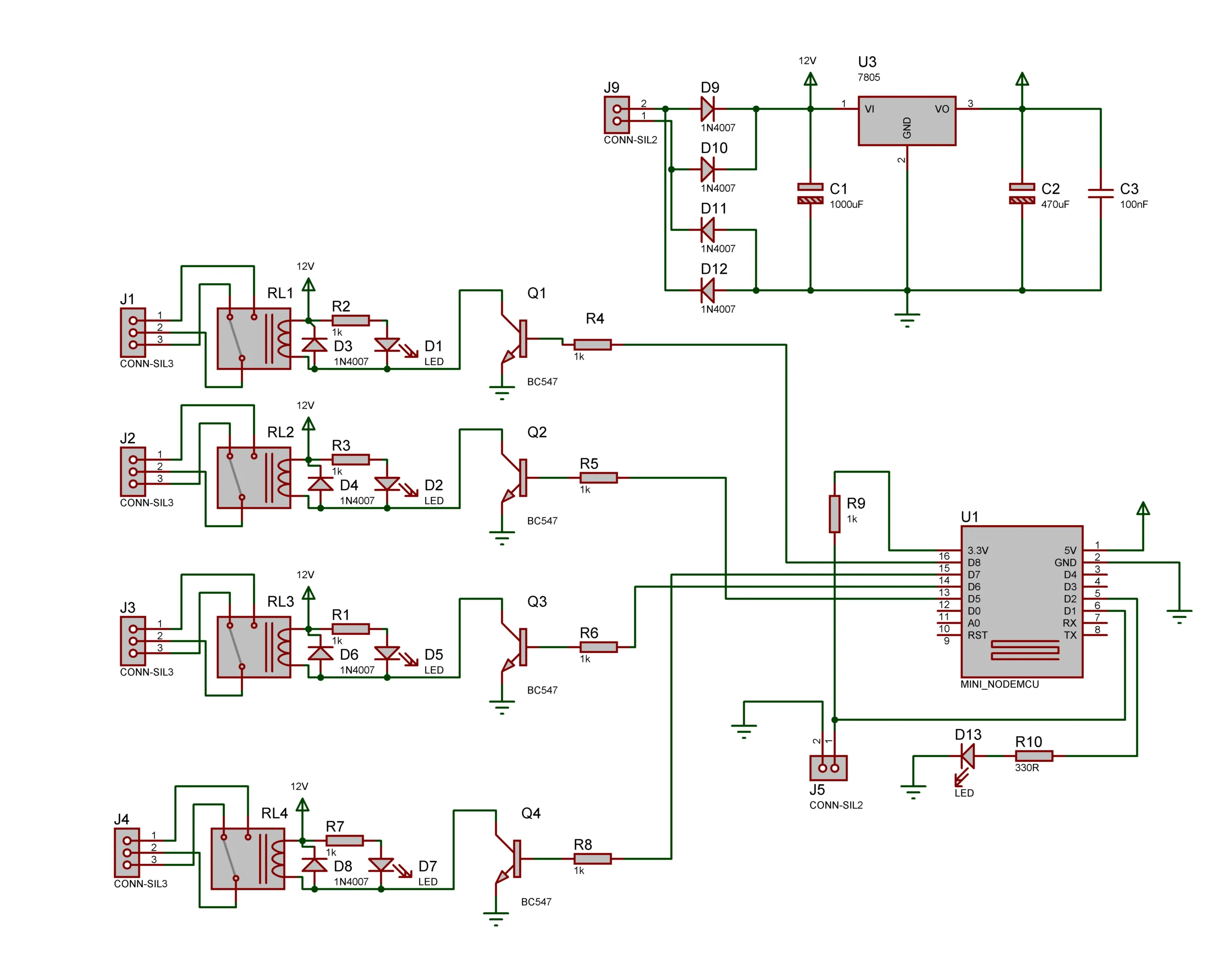
- Devices: Each device has four channels that can control individual appliances or systems. They connect to the Wi-Fi network and periodically check a server for control updates.
- Mobile App: The app provides a user interface for controlling the devices. Users can select channels and toggle their states (on/off). Button presses are sent to the server.
- Server: The server acts as a central hub, storing user settings, receiving app commands, and relaying them to the devices. Devices connect to the server at regular intervals to retrieve updated commands.
3. Functionality
- Setup Mode:
- Users configure Wi-Fi network credentials and a unique password for secure access.
- Optional device settings can be stored for individual channels.
- Play Mode:
- Users connect to the server using the unique password.
- The app displays the current status of each device channel (on/off).
- Users can toggle individual channels on or off.
- Commands are sent to the server and relayed to the devices in real-time.
- Device Communication:
- Devices connect to the server at regular intervals (e.g., every 2 seconds) to check for updates.
- The server transmits any pending commands received from the app.
- Devices update their channel states based on the received commands.
4. Technology Stack
(Replace with the specific technologies used in your project)
- Devices: Microcontroller board (e.g., Arduino, ESP8266), Wi-Fi module, relays
- Mobile App: Smartphone app development platform (e.g., React Native, Flutter)
- Server: Cloud platform (e.g., AWS, Azure), database (e.g., MySQL, MongoDB), server-side programming language (e.g., Python, Node.js)
5. Security Considerations
- Secure Wi-Fi connection with WPA2 encryption.
- Unique password for user authentication.
- Secure communication between devices and the server (e.g., HTTPS).
- Consider implementing additional security measures based on your specific needs.
6. Future Enhancements
- Implement user authentication and authorization on the app.
- Add support for scheduling and automations for device control.
- Integrate with other smart home platforms or voice assistants.
- Implement more sophisticated communication protocols for increased efficiency.
7. Conclusion
This 4-channel automation project offers a user-friendly and secure way to control devices remotely through a mobile app. The project can be further enhanced with additional features and security measures to cater to specific needs and applications.





Reviews
There are no reviews yet.